
快速择校

政策解读
美国留学之路 或将遇到的24大难题,刚刚到美国的中国学生,都会感觉到种种的不适应,这种不习惯可能来自于生活习惯、学习环境……如若不做及时的调整,很容易引起学子的厌学心理。
2016-02-17 09:43:13
去美国留学需做好哪些准备?美国的社会资源非常紧缺,不做提前预约的话,很容易引起没处住、没处吃的情况。所以,中国学生一定要在住宿、饮食方面做好打算。
2016-02-17 09:34:02
在选择一所私立学校中,这是最花费时间的部分之一。为什么?因为你需要和你的咨询老师坐下来讨论列表上的每一所学校,这就是为什么用电子表格是个好方法。
2016-02-16 12:09:53
一般来说,留学美国高中和本科的程序大致相同,要通过提交申请、语言测试、面试、收到录取通知书、申请签证、成行等几个重要环节。
2016-02-15 21:12:10
美国高中录取是考虑到学生的综合素质的。而且,如果有偏科的同学,也不用担心。比如说学生的英语比较好,也是能够申请到美国优秀高中的一个重要方面。
2016-02-15 21:07:33
美国高中留学方案,美国高中留学过程中其实可能经常会遇到这样的问题,那就是我们在申请美国公立高中的时候经常会遇到难题,因为美国公立高中交换生对于学生的整体要求会很高,那么到底有多难,为什么高中生不会的初中生却会呢?
2016-02-14 21:39:57
在美国读高中,不仅要适应它独特的教育方式和理念,更要提前融入美国文化。本文就为大家解读美国高中选校因素。一般,美国私立寄宿高中学费在3—5万美元/年左右。育路小编提醒家长要注意选择性价比高的学校。
2016-02-14 21:20:54
其实美国公立高中也就是我们说的交换生,美国高中留学让学生在地理位置,学术氛围和业余活动方面都有很大的选择自由。但是这里想要告诉大家的是美国公立高中并不是那么容易就通过的。
2016-02-11 20:12:14
美国高中留学现在成为越来越多中国家长给孩子走进美国名校的直通车,这样美国高中也越来越热,门槛也就水涨船高,要求也在日益增长,所以家长和学校要了解美国高中录取的要求和到底美国高中的优势在哪里?
2016-02-10 20:33:18
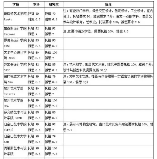
近年来,申请美国留学的艺术生越来越多,美国艺术专业名校很多,很多准备申请美国艺术专业名校的中国艺术生都非常关心美国艺术专业名校的申请条件。下面育路留学小编为大家介绍一下美国艺术类大学的语言成绩要求。
2016-02-03 21:15:29
现在想要去美国高中留学的学生越来越多,那么我们要去美国高中留学会参加哪些类型的考试呢,因为考试在我们申请的过程中也是很重要的一项所以我们必须重视
2016-01-20 09:44:26
随着时下出国留学日趋低龄化,选择去开卷有益国高中留学的学生及家长越来越多,相对应的,美国优秀中学招收国际留学生的入学要求,也经历了不断调整逐步完善的过程。
2016-01-19 09:08:26
随着低龄留学的兴起,每年申请美国高中留学的人数都在递增,审核人员看每个人的审请资料时间有限,学生在提交申请资料时也要讲究技巧,否则很难引起审核人员的注意而导致申请失败。
2016-01-19 09:06:24